
My Role

Collaborated on idea visualization through teamwork, sketches, wireframes, screen flows, visual design, interaction prototypes, and development.
Partnered with UX Director, Product Managers, Business Analysts, and Developers using Agile project management and planning to craft a user experience focused on intuitive and engaging interactions with reports.
Tools: Sketch, InVision, Webfocus, AppStudio, Boostrap, HTML

The Challenge
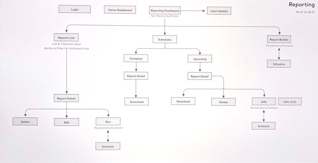
Incorporated various user roles, including Approvers, into a reporting platform that adheres to Smart Data principles, ensuring a unified and accessible experience for all users. Additionally, I took on the role of junior developer and served as the primary point of contact for accessibility issues, utilizing third-party software like Webfocus.

The Solution
The responsive platform allows users to view reports using interactive charts and lists, schedule reports, and easily copy or download them. This user-centered application has received positive feedback during initial client adoption.
This design is proprietary to Mastercard®, thus I have altered the design and no actual data is included.